物联网开发板询价公告
发布日期:2018-07-20
安徽新华学院坐落于包公故里、科教基地、历史名城安徽省省会合肥,是经教育部批准,安徽省首家获得学士学位授予权的民办本科高校。学校占地面积1500余亩,校舍建筑面积50万余平方米。现有全日制本专科在校生20000余人。专任教师1300余人,学校现有商学院、财会与金融学院、文化与新闻传播学院、外国语学院、电子通信工程学院等11个二级学院和思想政治理论课教学部、公共课程教学部2个教学部。
现根据发展需要,对学院专业实验室物联网开发板进行公开询价,欢迎全国符合条件资质的供应商积极参与。
一、采购项目
1、项目编号:XHXYCG-ZB201865
2、采购方式:公开询价
3、资金来源:自筹
4、项目名称:专业实验室物联网开发板
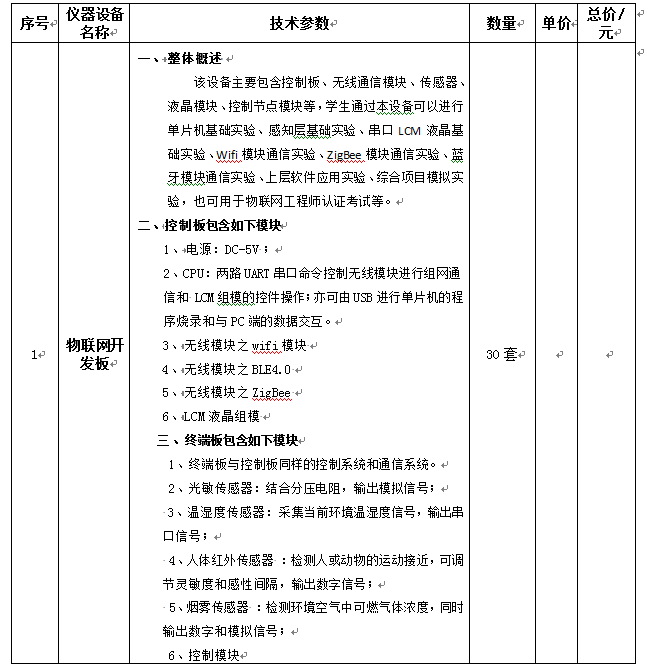
5、采购内容:

二、报价单位资质要求:
1、报价单位必须满足《中华人民共和国政府采购法》第二十二条规定条件供应商,并具有独立法人的注册资金不少于人民币100万元(以营业执照为准)。
2、报价单位应具备三年以上(包括三年)承接类似项目,且具有良好信誉的相应产品生产厂家或有资质的代理商、经销商等;
3、报价单位必须具有良好的商业信誉和健全的财务会计制度;
4、报价单位有依法缴纳税金和社会保障资金的良好记录;
5、报价单位在参加此次采购项目之前的3年内,在经营活动中无重大违法记录;
6、须满足《中华人民共和国招标投标法》及其它相关法律、法规、管理办法中规定的其它条件;
7、具有履行合同所必需的人员、设备和专业技术能力;
8、投标产品必须为成熟产品且有相应成功案例;
9、供应商须具备采购设备相关资质,具有知识产权、提供相关资质证书复印件,原件备查;
10、不接受联合体投标。
三、报价材料书(所有复印件需加盖单位公章并装订):
1、投标一览表;
2、报价清单;
3、企业简介;
4、经年审合格的营业执照(或三证合一)复印件及副本原件;
5、该产品的资质证书,该行业国家规定必备资质文件原件及复印件(资质可加分);
6、提供该批设备品牌、规格型号、详细功能介绍、并附彩页;
7、具有国内高校同类产品用户案例的合同复印(3家以上的案例,原件备查),;提供合同、现在在用的设备现场图片;
8、具有依法缴纳税收和社会保障资金的良好记录及证明材料;
9、法定代表人身份证、法定代表人授权书、被授权人身份证复印件等资料;
10、售后服务承诺书;
11、产品正品品质承诺书;
12、不高于市场价格承诺书;
13、供货调试完成周期;
14、以上报价材料装订成册并在报价资料封面标明公司名称及联系人联系方式等信息;
15、自认为对自己有利的资料。
四、投标报价人须知
1、投标报价单位依据询价表所述要求,进行分项及总项报价(含到货及税务发票);
2、履行合同所需的任何项目若未有明确加在所列价款中,该部分有关费用应视作包括在投标报价之内(如运送、开票等全部费用);
3、投标报价单位的报价一旦为招标询价人所接受,则不会受任何因素变化而调整;
4、本项目货到验收合格支付95%的货款,留5%质保金,质保金在验收合格后一年后无质量和其他扣款问题无息支付。
五、截止时间:
报价截止日期:2018年7月26日11时。
六、报价方式及地点:
将报价资料密封后直接送(或邮寄)至:安徽省合肥市望江西路555号安徽新华学院物资采购处 邮编:230088
七、联系方式:
1、联 系 人:崔老师(13856058882)程老师(15556998007)
2、联系电话:0551-65872619
3、监督电话:0551-65872699
安徽新华学院采购处
二〇一八年七月二十日
- 上一篇:公共物理实验室设备询价公告
- 下一篇:图书馆检测仪、充消磁仪询价公告

