毕业生就业质量跟踪报告项目招标公告
发布日期:2018-10-08
安徽新华学院坐落于包公故里、科教基地、历史名城安徽省省会合肥,是经教育部批准,安徽省首家获得学士学位授予权的民办本科高校。学校占地面积1500余亩,校舍建筑面积50万余平方米。现有全日制本专科在校生20000余人。专任教师1300余人,学校现有土木与环境工程学院、电子通信工程学院、信息工程学院、药学院等11个二级学院和思想政治理论课教学、公共课2个教学部。
为加强毕业生跟踪调研工作,健全我院就业状况反馈机制,提高人才培养工作的针对性和预见性,更好地为专业设置、招生规划、课程改革等提供决策参考,同时为学校审核水平评估提供更科学、可信的毕业生培养质量跟踪评价报告,拟对该项目进行国内统一招标。欢迎工作高效、专业、经验丰富、能提供一站式服务并符合资质要求的供应商参与投标。
一、采购项目名称
1、项目编号:XHXYCG-ZB2018073
2、服务对象:2016届和2018届毕业生(两届)
3、项目名称:毕业生就业质量跟踪报告项目招标
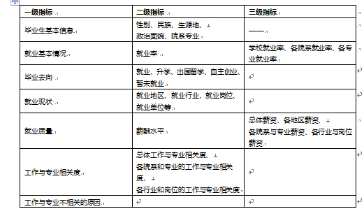
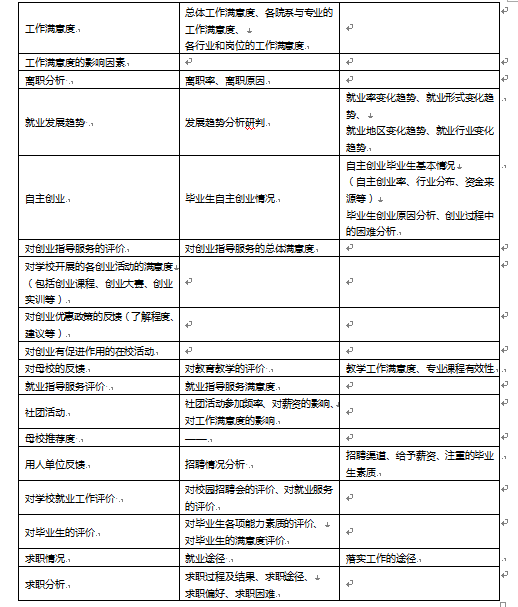
4、项目需求指标:


二、投标单位须知
1、符合《中华人民共和国政府采购法》第二十二条规定;注册资金200万(含)以上,具备独立的法人资格,持有合法的营业执照,符合行业规范,没有违规行为发生
2、投标人须具有良好的商业信誉和健全的财务会计制度
3、投标人须具有履行合同所必须的专业技术能力及服务能力
4、投标人参加本次采购活动前三年内,在经营活动中没有任何违法记录
5、本项目不接受联合体投标
6、投标文件数量(一正一副本)
7、投标人所提供的资料必须真实有效,复印件需加盖公章
8、法律、行政法规规定的其他条件
9、成交供应商将根据投标方指定内容,负责毕业生调查问卷的总体设计,并通过招标方认可,调查数据收集的技术支持,数据清理,研究分析和撰写毕业生就业质量跟踪评价报告;
10、成交供应商按规定的约定出具项目研究报告,并对项目过程和报告结果负全部责任;
11、成交供应商应提供毕业生就业质量原始状态数据库,招标方拥有其跟踪调查整理后的数据库使用权。未经招标方允许,成交供应商不得向任何第三方提供或公布由招标方人提供的学生联系方式或涉及招标方名义的数据指标与分析报告。
12、本次招标实行资格后审。
13、项目完成时间不得超过2018年12月12日
三、投标文件包含以下内容
1、标书一览表;
2、企业简介及营业执照正副本复印件;
3、法定代表人身份证复印件及法定代表人授权书;
4、投标报价表
5、完成周期;
6、技术标准和服务方案;
7、近年服务的全国高校业绩案例,提供至少5份及以上的合作案例的合同复印件;
8、业务负责人联系方式(姓名、职务、电话、传真、通信地址、邮箱等信息);
9、服务承诺函;
10、报价不高于市场价格承诺函;
11、自认为有利的其他相关材料。
四、投标答疑、投标截止、开标时间
1、投标答疑时间:2018年10月10日前集中答疑。
2、投标截止时间:投标单位请将盖章、并密封完整的招标文件于2018年10月11日14:00前递交或快递至招标方,逾期将不予受理。
- 开标时间:初步定于2018年10月11日15:00。
- 开标地点:采购处会议室。
- 如需述标,招标方会提前通知投标方。
五、标书递交方式
(一)磋商联系人:周老师18096631295 程老师15855198331 电 话:0551-65872655
(二)业务答疑 :罗老师15105519076 0551-65872759
(三)投标单位需在10月11日14:00前,送至或快递至安徽新华学院物资采购处
(四)详细地址:
中国·合肥国家高新技术开发区望江西路555号安徽新华学院物资采购处
邮政编码:230088
安徽新华学院物资采购处
二〇一八年九月三十日

