图书馆存储阵列设备项目询价公告
发布日期:2019-01-02
安徽新华学院坐落于包公故里、科教基地、历史名城安徽省省会合肥,是经教育部批准,安徽省首家获得学士学位授予权的民办本科高校。学校占地面积1500余亩,校舍建筑面积50万余平方米。现有全日制本专科在校生20000余人。专任教师1300余人,学校现有商学院、财会与金融学院、文化与新闻传播学院、外国语学院、电子通信工程学院、信息工程学院、土木与环境工程学院、药学院、艺术学院等12个二级学院和1个通识教育部。根据学院发展需要,现就我院图书馆存储阵列设备项目进行公开询价,欢迎全国符合条件的供应商报名参与。
一、采购项目名称
1、项目编号: BMXJ-2019-0001
2、招标内容:安徽新华学院图书馆存储阵列设备
3、设备清单及要求如下:
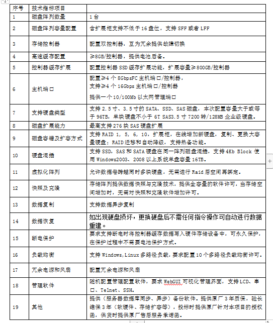
安徽新华学院图书馆存储阵列设备参数

二、报价单位资质
1、投标单位必须是中华人民共和国的法人,具有独立独立法人资格并能承担民事责任的能力,注册资金不少于人民币200万元(以营业执照为准)
2、报名单位应具备三年以上(包括三年)承接类似项目,且具有良好信誉的生产厂家及有资质的代理商、经销商等
3、投标单位必须具有良好的商业信誉和健全的财务会计制度
4、投标单位有依法缴纳税金和社会保障资金的良好记录
5、具有履行合同所必需的设备和专业技术及服务能力,具有合肥市提供长期服务的能力
6、投标单位在参加此次项目之前的3年内,在经营活动中无重大违法记录
7、符合《中华人民共和国政府采购法》第二十二条规定的供应商
8、满足《中华人民共和国招标投标法》及其它相关法律、法规、管理办法中规定的其它条件
9、本项目不接受联合体投标
三、报价文件应含
1、投标目录
2、企业简介
3、经年审合格的三证合一营业执照复印件
4、法人授权书、身份证复印件
5、业务负责人联系方式(姓名、职务、电话、传真、通信地址、邮箱等信息)
6、提供该设备品牌、规格型号、报价表
7、产品功能介绍及偏离表
8、近三年主要业绩和典型客户名称及类似合同复印件3份及以上
9、售后服务、承诺细则
10、不高于市场价格承诺书
四、报价书收取截止时间
即日起至2019年1月9日12时前
五、联系方式
1、业务联系人:孙老师 18298003995 吴老师13645693815
2、电 话:0551-65872619
六、递交方式
1、将报名资料加盖公章(否则视为无效)密封直接送至安徽新华学院物资采购处,
2、非本地的可快递至:安徽省合肥市望江西路555号安徽新华学院物资采购处。
安徽新华学院物资采购处
二〇一九年一月二日
- 上一篇:网络教学资源平台建设招标报名公告
- 下一篇:网络安全设备建设项目招标询价公告

