无线传感嵌入式实验室项目采购询价公告
发布日期:2019-06-26
安徽新华学院地处合肥市国家高新技术产业开发区大蜀山森林公园南麓,是经教育部批准,拥有学士学位授予权的省属普通本科高校。占地面积1500余亩,校舍建筑面积50万余平方米。现有全日制本专科在校生20000余人,其中本科近15000人。专任教师1300余人,其中副高以上职称教师占33%。学校现有土木与环境工程学院、电子通信工程学院、信息工程学院、药学院、商学院、财会与金融学院、外国语学院、动漫学院、文化与新闻传播学院、国际教育学院、科技学院11个二级学院和思想政治理论课教学、公共课2个教学部。现有46个本科专业,基本形成了以工、管为主,经、文、理、医、艺等协调发展的学科专业体系。
根据2019年工作计划,现就我校信息工程学院《无线传感嵌入式实验室》项目进行公开询价,欢迎全国符合条件的供应商参与。
一、采购项目名称
1、项目编号:ZBXJ-2019-0009
2、项目内容:《无线传感嵌入式实验室》项目
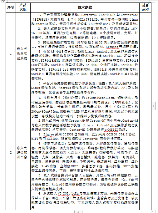
3、无线传感嵌入式实验室设备及主要参数:
(1)采购设备

(2)设备主要参数及技术要求

三、投标单位资质要求
1、投标单位必须满足《中华人民共和国政府采购法》第二十二条规定条件,并具有独立独立法人资格并能承担民事责任的能力,注册资金不少于人民币300万元(以营业执照为准);
2、投标单位应具备三年以上(包括三年)承接类似项目,且具有良好信誉的生产厂家及有资质的代理商、经销商等;
3、投标单位必须具有良好的商业信誉和健全的财务会计制度;
4、投标单位有依法缴纳税金和社会保障资金的良好记录;
5、投标单位具有履行合同所必需的设备和专业技术及服务能力;
6、投标单位须具有合肥市提供长期服务的能力;
7、投标单位在参加此次项目之前的3年内,在经营活动中无重大违法记录;
8、满足《中华人民共和国招标投标法》及其它相关法律、法规、管理办法中规定的其它条件;
9、本项目不接受联合体投标。
四、报价书制作要求(装订成册)
1、投标一览表;
2、公司简介;
3、经年审合格的企业法人营业执照副本(三证合一);
4、法定代表人身份证、法定代表人授权书、被授权人身份证复印件等资料;
5、投标报价明细表需加盖公章;
6、施工周期承诺书;
7、售后质保承诺书;
8、近三年主要业绩(投标时提供合同原件或复印件);
9、不高于市场价格承诺书;
10、中标后不分包或转包承诺书;
11、将投标资料装订成册,封面注明投标物资名称及联系方式.
五、项目付款方式
无预付款,货到经安装调试结束经甲方验收合格后15个工作日付总款的95%;合同总款余额的5%作为质量保证金,质保金的起算日期为产品验收合格后的第一个工作日;在24个月内无质量问题或其他扣款情形的,一次性无息付清。付款采用转账形式,乙方在甲方付款前提供符合甲方要求的正规发票。否则,甲方可暂缓支付货款。
六、下列情况将会造成投标人投标无效
1、未按规定时间递交投标文件;
2、未按投标规定的内容制定投标书;
3、因投标人的恶意行为,使招标人遭受损失;
4、投标单位相互串标、围标等行为的;
5、投标人不符合国家或者招标文件规定的资格条件;
6、投标人以他人名义投标或者以其他方式弄虚作假骗取中标的,中标无效;构成犯罪的,依法追究刑事责任。
七、投标人的义务
1、投标人必须对其投标书的真实性与准确性负责。投标人一旦确认,其投标书将作为合同的重要组成部分。
2、投标书中的所有承诺,将作为合同承诺的一部分,与合同具有同等效力。
3、投标人必须自行承担所有与参加投标有关的费用。不论参与投标的结果如何,询价人在任何情况下均无义务和责任承担这些费用。
八、投标须知
1.投标人中标后,不得转包或分包,所投的品种必须符合国家标准,杜绝串货和假冒伪劣行为;
2.投标人中标后必须响应招标方在招标范围内产品所提出的开票要求。
3.本次招标项目无论投标过程中的做法和结果如何,投标人承担所有与准备递交投标文件有关的费用。
九、投标方式及截止时间
1.投标方式:
投标方应将投投标件、资审文件、报价书等装入密封的信封内,封条加盖公章及法定代表人印章,封面注明“《无线传感嵌入式实验室》项目”。投标书包括正副本各壹份,若正本与副本存在差异,以正本为准。将投标资料直接送至安徽新华学院物资采购处
2.答疑截止时间:2019年 7 月 2 日17时止。
3.投标截止时间:2019年 7 月 3日12时止。
注:①投标截止日期前投标方须送齐投标文件,超过投标截止日期后视为放弃投标资格;
②超过投标截止日期不再接收任何投标方的投标文件。
十、联系人、联系电话及地址
联 系 人:周老师 18715118807 吴老师13645693815 监督电话:0551-65872699
联系地址:合肥市国家高新技术开发区望江西路555号安徽新华学院内新华学院采购处
安徽新华学院采购处
2019年6月26日
- 上一篇:临床医学院实验室切片项目招标询价公告
- 下一篇:安徽新华学校监控建设项目询价公告

