安徽医科大学临床医学院、南京财经大学红山学院变压器项目招标询价公告
发布日期:2021-03-25
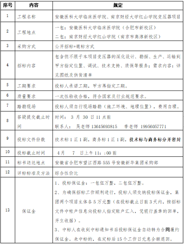
投标须知前附表
安徽新华集团创办于1988 年,总部位于合肥。30多年来,集团始终肩负“教育兴国、产业惠民”的崇高使命,秉承“团结、务实、开拓、奉献”的新华精神,现已发展成为以教育为主,集金融、投资、科技于一体的国际化、现代化企业集团。
新华集团深耕教育,成绩斐然,涵盖高等教育、中等教育、基础教育、职业教育等领域。旗下院校有安徽新华学院、安徽医科大学临床医学院、南京财经大学红山学院、安徽新华学校、合肥新华实验中学、安徽优邦学教育和新华美国大学等。拥有中国新华教育(02779.HK)和中国东方教育(00667.HK)两家上市公司。
因单位需求,现对安徽新华集团旗下院校,安徽医科大学临床医学院(合肥市新校区)、南京财经大学红山学院(新校区)所需变压器项目进行公开招标采购,欢迎全国符合条件的厂家及大型集成商前来报名参与。
一、招标采购项目
1.项目编号:ZBXJGG-2021-0025
2.项目名称:变压器项目
3.项目地点:一包:安徽医科大学临床医学院(合肥市新校区)
二包:南京财经大学红山学院(南京市高淳新校区)
4.招标询价内容:


二、招标及定标方式
本次项目采用公开招标+邀标方式,定标为招标方内部议标。
三、投标人资质要求
1.具有独立的法人资格,注册资金在1000万及以上的电气成套生产厂家;
2.具有完善的售后服务体系及质量保证体系;
3.报名单位应具备三年以上(包括三年)生产或销售上述设备的工作经验及售后服务经验;
4.具有该行业国家规定必备资质,应熟知本招标货物的制造、安装及验收标准;
5.报名单位必须具有良好的商业信誉和健全的财务会计制度;
6.具有该行业国家规定必备资质、资格,较强的经济技术实力及良好的信誉;
7.报名标单位有依法缴纳税金和社会保障资金的良好记录;
8.报名单位在参加此次采购项目之前的3年内,在经营活动中无重大违法记录;
9.不接受联合体投标;
10. 满足《中华人民共和国招标投标法》及其它相关法律、法规、管理办法中规定的其它条件。
四、投标报价材料书应含(材料需加盖公章,严格按照以下要求制作标书,否则视为废标;商务标一正一副,技术标一正一副,技术标不得含有报价,且商务标与技术标分开密封包装)
1.开标信息一览表;
2.投标商信息一览表;
3.经年审合格的营业执照(三证合一)复印件及副本原件;
4.企业简介;
5.报价函;
6.产品图片及详细参数介绍表;
7.投标单位须具有合肥市提供长期服务的能力;
8.类似项目案例列表及合同复印件4份及以上;
9.不高于市场价格承诺书;
10.供货周期承诺函;
11.质保周期承诺函;
12.提供虚假情况与串标的厂家一经查实,立即废除投标资格,并列入集团采购黑名单,不得参与集团的任何项目。
五、技术要求及招标货物一览表
(一)招标范围
本次采购的项目为变压器及相应的技术和售后服务、技术培训,投标人须接受资格审查和认可。采购人将从产品制造工艺、功能参数、供货周期、服务承诺、指导安装调试、技术培训、质保等各方面对投标人进行全方位的综合考核。
(二)工作范围
1.投标人需按本技术规格书及图纸的要求完成产品的设计、制造、运输、装卸、现场指导安装调试、培训及售后服务等工作。按工作顺序提交所需的技术资料,所有资料必须符合本技术规格书的要求。无论其是否被明细列在合同文件中。
提供的产品须包括以下工作服务但不仅限于以下内容:
(1)按采购人、设计需要及国家最新规范标准完成干式变压器的供货;
(2)投标方应按现行有效的国家标准和地方要求,向招标方提供本厂全新的干式变压器及 相关的配套设备。
(3)运输及装卸:产品运输至采购人建设工地指定位置。
(4)按需方要求负责设备的指导安装调试技术支持。
(5)干式变压器的安装由相应的安装承包单位完成,投标方必须负责所供设备通过相关部门组织的验收,直至取得验收凭据。
2.这份规格书只是一些原则性要求,并不是详尽的要求,投标人有责任对设计符合技术规范、标准负责。
3.整套产品及其主要部件的品牌、型号、产地必须明确地标明在投标文件中。
(三)技术资格和能力
(1)制造商须获得ISO9000质量和管理资格认证或同等资格认证。
(2)采购人将对投标人提供服务的用户产品运行状况和售后服务进行评估。
(3)中国国家强制性产品认证证书(3C证书)。
(4)投标人须具备干式变压器设备制造能力生产厂,并有能力在合肥地区提供长期服务。
六、产品标准和规范
1.本招标文件成文时,下列标准和规范均有效。所有标准和规范都可能被修订,供应商应达到下列标准和规范最新版本的要求;
GB IEC60076 《 国际电工委员会标准+干式电力变压器》
GB1094.11-2007 《干式变压器》
GB/T10228-2015 《干式电力变压器技术参数和要求》
GB/T17211-1998 《干式电力变压器负载导则》
GB1094.3-2003 《电力变压器第3部分:绝缘水平、绝缘试验和外绝缘空气间隙》
GB4208-2008 《外壳防护等级(IP)码》
JB/T1088-1999 《6-220kV级变压器声级》
JB/T56009-1998 《干式电力变压器产品质量分等》
ZBK41003-1998 《变压器检测和试验》
JB/T7631-2005 《变压器用电子温控器》
备注:除以上所列标准外,须符合有关的最新国家标准和行业标准;本设备技术规格书所使用的标准如与生产厂家所执行的标准不一致时,按标准高的执行。
2.供应商遵守不限于以上标准时,应向采购人及时解释清楚。投标人须阐明其替换的标准或其实际使用的标准并提呈所推荐的标准和制造规范。这些标准应为最新标准,投标人应及时提供给采购人(国外标准应翻译成中文);
3.上述技术标准和规范如与国家、国际最新标准相抵触或未能罗列完全时,应以国家、国际最新标准为依据。
七、出厂检验
供应商提供的设备和备件均应在设备制造地进行检验和测试,并应提交给业主所提供货物的产品制造合格证书及单机检验和测试记录,有关费用由供方承担。但工厂检验并不解除制造商对所有产品在制造质量上应负的全部责任。
八、货物的防护、包装及运输
1.供方在交货前须提供所供产品的具体防护措施供需方认可,并对此工作负责;
2.所有产品应合理有效包装,以使其有效防止各种损坏,如划伤、腐蚀、变形等;
3.产品的包装费应包括在合同总价中,这些包装材料应属于需方所有;
4.在包装箱中,应附有产品合格证书、产品质量保证书、产品说明书、装箱单、供货清单;
5.供方应对产品的整个交货过程负责,包括运输、装卸及安全措施。
九、铭牌及标记
1.应有铭牌,铭牌应用不受气候影响的材料制成,并安装在明显的位置上。设备铭牌应清楚的标明至少下列内容:
1) 制造厂名称
2) 设备名称及型号
3) 制造年月
4) 主要技术规格和参数
5) 制造编号
6) 警示标记
2.供方提供的变压器,其铭牌、使用标记、警示标记都应用中文或中英文表示,以中文为准。
十、指导安装
供方应主动配合相关安装工作的指导,及时提供预埋件并复核预埋尺寸。
十一、到货验收
1.投标方应派技术人员在所供产品到需方时进行到货验收。若发现任何损坏及质量问题,供方应在10天内负责妥善处理直至需方满意。此工作所发生的费用应由投标方自行承担。
2.货物卸至需方指定地点。交货时由安装单位为收货人,经需方、供方、安装单位、监理单位验收后直接交安装单位保管。
十二、验收合格的条件
1.所供的产品符合产品标准和本招标文件及合同文件的要求;
2.在验收过程中发现的问题已被解决并得到需方的认可;
3.所有合同中规定的货物和材料均已提交;
4.所供产品已通过相关部门组织的验收;
5.所有相关的技术文件及资料均已提交并得到接受。
十三、技术培训
1.投标人须对采购人的技术人员免费维修培训。投标人须在投标文件中提供详细的培训计划,包括培训内容、培训时间、培训费用等;
2.投标人提供的负责培训的人员应具备同类产品 5 年以上的维修经验;
3.技术培训费用应包含在投标总价中。
十四、售后服务
1.维修点须设在采购人附近,以处理所有的维修服务。维修人员需在接到维修电话后8小时内赶到现场,提供不间断的服务直到结束。维修点需提供足够的备件以适应采购人维修需求;
2.投标人须对所供提供至少24个月的质保期及免费维修和保养,时间从工程竣工验收合格办理移交手续之日起计;
3.质保期内中标人须自行付费,负责修理和替换任何由于产品自身的质量问题造成的损坏及故障;
4.投标人需提供在供方不签订维修保养合同的情况下为采购人提供服务的书面承诺,包括产品正常使用所需的备品、备件、易损件的供货价格和供货保证,其价格不高于当时的市场价并保证按时供货。
十五、主要技术要求
投标人提供的货物应具备本技术规范所要求的所有功能,如果投标人提供的货物不具备本技术要求的全部内容,应在答复中申明。
1.合同设备包括所有设备和附件,应符合相应的标准规范或法规的最新版本或其修正本的要求,除非另有说明,将包括在投标期内有效的任何修正和补充;
2.除非合同另有规定,均须遵守最新的国家标准(GB)和国际电工委员会(IEC)标准以及国际单位制(SI)标准。如采用合资或合作产品,还应遵守合作方国家标准,当上述标准不一致时按高标准执行。所有螺栓、双头螺栓、螺纹、管螺纹、螺栓夹及螺母均应遵守国际标准化组织(ISO)和国际单位制(SI)的标准;
3.高压运行方式:正常时,由主电源供电,带全部负荷。主电源故障时,由备用电源供电。备用电源只供二类以上用电负荷。未注明二次接线图号者见柜厂标准二次接线图,但请柜厂参照与开关柜有二次连接的屏柜端子排图设置对应的柜内端子排。高压开关柜母排采用全绝缘处理,高压开关柜应具备防带负荷拉闸闭锁功能;
4.变压器低压侧主进线开关和母联开关采用框架开关,变压器低压侧主进线开关、CB级双电源切换装置的框架开关设欠压脱扣器,在电压下降至额定电压的70%~35%时,欠压脱扣器经延时后脱扣。低压主进线开关与联络开关的其它各脱扣整定详见系统图。低压馈出开关除系统图中注明外一般不设欠压脱扣器。长延时脱扣器整定详见系统图。瞬时脱扣整定,除图中注明外,按下述范围整定:a. 普通配电回路瞬动脱扣按 5~10In; b. 保护电动机回路瞬动脱扣按 8~12In;
5.变压器自带风扇冷却,设温度保护(变压器自带温控器);
6.试验、检验、验收
1)基本要求:设备及其主要部件应根据国家有关标准进行型式试验、出厂试验,各类试验均应国家有关标准、规定进行;
2)招标人有权派人员到配干式变压器的工厂、试验场地及实验室对设备整机及其主要部件的制造、组装、试验和调试进行检查和监督;
3)对于成熟的系列生产的产品和标准产品,投标人应提供该产品有效的国家权威部门的试验报告。
7、其它要求
1)按设计完成应考虑变压器与低压柜的连接;
2)产品的选用需充分理解设计意图,并满足或优于设计要求;
3)如果本标书有某些没有提及的功能而投标方已经考虑到的,或者投标方有新的建议,投标人应将其作为附件提供;
4)投标人应认真审阅施工图纸,对不明确的系统图应在招标答疑截止时间书面提交答疑,以便招标人澄清;投标人应结合施工图和本招标文件要求深刻领会隐含的电器配置要求,自行对该部分内容深化设计,并纳入总投标报价中;
5)所有产品应使用国优名牌产品,技术要求可参考设计图纸。
十六、投标人须知
1.投标人中标后,不得转包或分包,所投的品种必须符合国家标准,杜绝串货和假冒伪劣行为;
2.投标人中标后必须响应招标方在招标范围内产品所提出的开票要求;
3.本次采购项目招标不收投标人任何费用,投标人必须自行承担所有与参加投标有关的费用。不论投标的结果如何,招标人在任何情况下均无义务和责任承担这些费用;
4.投标保证金、履约保证金递交方式:
(1)投标人在投标截止日前3天内将投标保证金各伍万元分别汇款到招标人指定银行及开户帐号,招标人凭银行回单开收据。中标人在收到中标通知书后投标保证金自动转为合同履约保证金;
(2)招标人开户银行及账号:
一包转账资料:
名 称:安徽医科大学临床医学院
开户行:招商银行股份有限公司合肥卫岗支行
账 号: 551905862010501
二包转账资料:
名 称:南京财经大学红山学院
开户行:中国工商银行股份有限公司南京察哈尔路支行
账 号:4301011209100225228
十七、投标报价
1.投标方必须提供详细报价,注明税率;并且详细配件的品牌(外壳材质,温显温控、风机品牌、数量、规格参数);
2.若单价和总价有差异,则以较低价格为准;若数字和文字表示的金额之间有差异,则以文字金额为准,并对数字做相应的修正;若正本与副本有差异,则以正本为准;
3.投标报价应注明有效期,有效期应与投标有效期相一致。
十八、投标人保证
1.投标价不超过其在国内市场的价格以及其卖至买方相同地域的价格。若违反保证,招标人有权终止合同并要求偿还多付的款项;
2.投标人对招标文件的所有问题和要求的回答应是肯定的、真实的、准确的;
3.投标人应按要求准时递交文件,参加开标,否则后果自负。提交的文件将给予保密,但不会被退回;
4.投标人应对产品质量及交货期作出明确承诺。
十九、答疑截止时间:2021年 3月 30 日11:00止。
1.投标人在获得本招标文件和招标图纸后,如果有问题需要招标人解释和答疑,应当在前附表规定时间前,以投标人法定代表人或其授权代表签字的书面方式向招标人提出质疑文件并提供电子版;
2.招标人将以书面形式答复(包括对询问的解释,但不说明询问的来源)所有获得招标文件的投标人;
3.招标答疑文件或补充招标文件将成为本招标文件的组成部分,与本招标文件具有同等法律效力;
4.本招标文件(含补充招标文件、答疑文件)是签订采购合同的主要依据,采购合同条款中涉及本招标文件的条款应当与本招标文件(含补充招标文件、答疑文件)相一致;
5.投标人对本招标文件自行做出的理解、解释、推论和应用,招标人概不负责。由于投标人对本招标文件的任何误解所造成的后果,均由投标人自负。
二十、项目付款方式
通电验收合格后,20个工作日付总款95%;留5%作为质保金。质保金的起算日期为产品验收合格后的次日起计,24月内无质量问题或其他扣款情形的一次性付清(利息不计)。付款采用转账形式,乙方在甲方付款前提供符合甲方要求的正规发票(全额)。否则,甲方可暂缓支付款项。
二十一、投标方式、截止时间
1.投标方式
投标方应将投标文件装入密封的信封内,封条加盖公章及法定代表人印章,封面注明“安徽医科大学临床医学院、南京财经大学红山学院变压器项目投标文件”。
投标书包括正副本各壹份,若正本与副本存在差异,以正本为准。
将投标资料直接送至安徽新华投资集团采购部,并同时提供与本次投标相关的产品图册(须在醒目位置标注以下内容:投标单位名称、投标人姓名、投标人联系电话)。
2.投标截止时间: 2021年4 月 7 日17时止。
注:超过投标截止日期不再接收任何投标方的投标文件及相应资料。
二十二、联系人及联系方式
(一)联系人:吴老师13645693815 季老师 19956057771
(二)监督电话:13956042148
(三)电话:0551-65872195
(三)地址:中国·合肥国家高新技术开发区望江西路555号安徽新华投资集团采购部
安徽新华集团采购部
2021年3月25日
二十三、 附件
附件一: 投标主要标准文件格式
(一)投标封面格式
项目采购招标
投
标
文
件
招标编号:
项目名称:
投标文件内容: 投标文件质料
投 标 人: (盖公章)
法定代表人或其委托代理人: (签字、盖章)
日期: 年 月 日
(二)投标单位一览表

XXXX单位盖章
2021年X月X日
(三)法定代表人身份证明书
单位名称:
单位性质:
地 址:
成立时间: 年 月 日
经营期限:
姓 名: 性别: 年龄: 职务:
系 的法定代表人。
特此证明。
投标人:
日 期: 年 月 日
(四)投标授权委托书
本授权委托书声明:我(姓名) 系 (投标单位名称)的法定代表人,身份证号: ,现授权委托本单位: 的同志为我公司的合法代理人,就(项目名称) 的投标,以本公司的名义签署投标书,解释投标文件,进行合同谈判、签署合同及处理与之有关的一切事宜。
代理人无转委托权,特此委托。
代理人: (签字)性别: 年龄:
身份证号码: 职务:
投标人: (盖章)
法定代表人: (签字或盖章)
授权委托日期: 年 月 日
(五)投标函
致:安徽新华集团:
1、根据贵方的安徽医科大学临床医学院、南京财经大学红山学院变压器项目招标文件,遵照《中华人民共和国招标投标法》等相关规定,经踏勘项目现场和研究上述招标文件、招标答疑及其他有关文件后;我方愿以投标函的报价完成招标文件要求的全部内容,不再计取任何其他费用。
2、我方已详细审核并确认全部招标文件及有关附件,充分理解投标报价不得低于企业个别成本有关规定我方经成本核算,所填报的投标报价不低于企业个别成本。
3、一旦我方中标,我方保证按 日历天供货周期完成合同约定的全部产品的供应,并通过招标人的验收。
4、一旦我方中标,我方保证产品质量达到 国家及行业相关质量要求的质量等级。
5、一旦我方中标,我方保证在规定时间内按照招标文件中的《合同条款》由我方法定代表人亲自签订合同,认真履行合同和其他各项承诺。
6、我方同意所提交的投标文件在招标文件的投标须知中规定的投标有效期内有效,在此期间内如果中标,我方将受此约束。
7、除非另外达成协议并生效,你方的中标通知书和并投标文件以及招标文件、招标答疑、补充文件将成为约束双方的合同文件的组成部分。
8、我方承认投标函附录是我方投标函的组成部分,投标函附录附后。
投标人:
单位地址:
法定代表人或其委托代理人:
邮政编码: 电话: 传真:
开户银行名称:
开户银行账号:
开户银行地址:
开户银行电话:
投标人签字盖章:
日期: 年 月 日
(六)、投标报价说明
(1)本报价依据本项目投标须知和合同文件的有关条款进行编制。
(2)产品报价包含产品价格、保险、税费、需求调研、指导安装调试、培训费、验收费用、管理费、售后服务等项目建设的全部费用,除非另有约定,招标人为履行本项目产品采购无需支付其他任何款项、费用。
(3)本分项报价表中的每一包项均应填写报价,对没有填写单价的项目费用,视为已包括在其他单价或合价之中。
(4)本报价的币种为: 人民币 。
(5)投标人应将投标报价需要说明的事项,用文字书写与投标报价表一并报送。
投标人(公章):
法定代表人或授权人签字:
(七)其他表格自行完善

附件二
廉 政 承 诺 书
甲方:
乙方:
为加强甲乙双方合作及廉政建设,规范甲乙双方各项合作行为,预防发生各种谋取不正当利益的违法违纪行为,保护双方合法权益,根据国家有关法律法规和新华集团相关文件规定,特订立本廉政承诺书。
第一条 甲乙双方共同承诺
(一)严格遵守国家关于市场准入、项目招标投标、工程建设、施工安装、物资采购和市场活动等有关法律、法规和相关政策,以及廉政建设的各项规定。
(二)严格执行合同文件,自觉按合同办事。
(三)坚持公开、公平、公正的原则,不为获取不正当利益而损害对方利益。
(四)保守对方的商业秘密,不将其用于交易以外的目的。
第二条 甲方承诺
在交易的事前、事中、事后遵守以下(包括但不限于)事项:
(一)不参加乙方或相关单位的宴请。
(二)不私自收受乙方或相关单位的礼品、礼券或以“低价付款”的物品。
(三)不接受乙方或相关单位的礼金、贿赂、帐外回扣等任何形式的私下经济利益。
(四)不私自接受乙方或相关单位提供的娱乐、游玩或任何考察形式的变相旅游等活动。
(五)不利用职务之便谋取非法利益;不向乙方或相关单位介绍配偶、子女及其他亲属参与同交易有关的经济活动;不以任何理由向乙方或相关单位推荐分包单位、供货商,或要求乙方购买交易合同规定以外的材料、设备等。
(六)不得有其他任何在乙方等相关单位获取不当利益的行为。
第三条 乙方承诺
在交易的事前、事中、事后遵守以下(包括但不限于)事项:
(一)与甲方保持正常的业务交往,严格执行合同约定。
(二)不向甲方工作人员及任何与甲方相关联的单位或个人提供宴请、旅游、健身、娱乐、变相考察等活动。
(三)不私自向甲方、相关单位及其工作人员赠送礼品、现金、有价卡券等。
(四)不在帐外给予甲方、相关单位及其工作人员回扣;不假借促销费、宣传费、赞助费、科研费、劳务费、咨询费、好处费、感谢费、佣金等名义,或者以报销各种费用等方式,给付甲方、相关单位及其工作人员财物(利益)。
(五)及时向甲方通报甲方人员违反本承诺书规定的行为。
第四条 违约责任
(一)甲方工作人员违反本承诺书第一条、第二条的,严格按甲方相关公司制度处理和有关法律法规处理;涉嫌犯罪的,移交司法机关处理;给乙方造成经济损失的,责任人应予以赔偿。
(二)乙方工作人员违反本承诺书第一条、第三条的,按乙方相关制度和有关法律法规处理,甲方有权终止合同;涉嫌犯罪的,移交司法机关处理;给甲方造成经济损失的,乙方承担赔偿责任。
第五条 本承诺书作为交易合同或协议的附件,与交易合同或协议具有同等法律效力。经双方签署后立即生效。
第六条 乙方在履行合同或协议过程中,若发现甲方的相关人员有违反《廉政承诺书》所规定的行为,可以直接向甲方审计督查部投诉(电话:15005518562)。
第七条 本承诺书一式四份,甲方执叁份,乙方执壹份。
甲方单位:(盖章) 乙方单位:(盖章)
法定代表人: 法定代表人:
法定代表人联系电话: 法定代表人联系电话:
委托代理人: 委托代理人:
项目负责人: 项目负责人:
监督电话:15005518562 监督电话:
15105517727
监督邮箱:xhjtdc@xhgroup.cn 监督邮箱:
xh@xhgroup.cn
附件三:图纸(索取电子版)

