安徽新华学院学生公寓智能控电维保项目询价公告
发布日期:2021-12-14
新华集团创办于1988年,总部位于中国合肥。30多年来,集团始终肩负“新华教育、兴国为民”的崇高使命,秉承“团结、务实、开拓、奉献”的新华精神,现已发展成为以教育为主,集科技、投资和金融于一体的国际化、现代化企业集团。
新华集团专注教育事业,成绩斐然,涵盖高等教育、职业教育、基础教育和教育培训服务等领域。旗下院校有安徽新华学院、安徽医科大学临床医学院、南京财经大学红山学院、安徽新华学校、合肥新华实验中学等。拥有中国新华教育(02779.HK)和中国东方教育(00667.HK)两家上市公司,办学覆盖全国 30 个省、自治区、直辖市、香港特别行政区及海外区域。
因单位建设需要,现对安徽新华集团旗下安徽新华学院学生公寓智能控电维保项目进行公开询价采购,欢迎全国范围内符合条件的供应商报名参与。
一、采购项目名称
1.项目编号:CGXJGG-2021-0086
2.项目名称:安徽新华学院学生公寓智能控电维保项目
3.项目地址:合肥市高新区望江西路555号安徽新华学院内
4.采购方式:公开询价
5.项目周期:暂定1年,最终以合同签订为准。
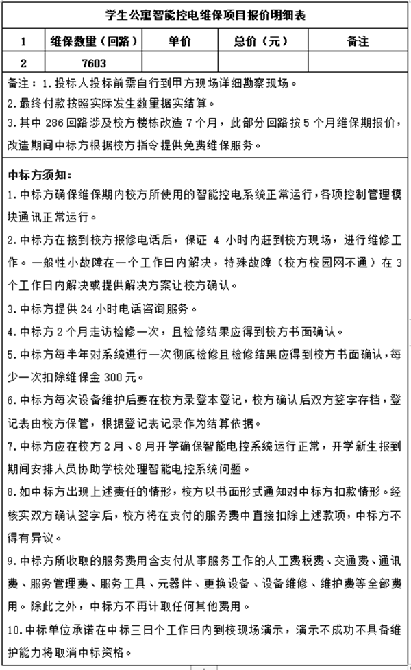
二、具体维保数量、要求和报价模板

三、投标单位资质
1.投标单位必须满足《中华人民共和国政府采购法》第二十二条规定条件,并具有独立法人资格并能承担民事责任的能力;
2.投标单位经营范围必须具有电子电器维修经营业务许可,并年检合格;
3.投标单位具有控电设备维护所必需的设备和专业技术能力;
4.满足《中华人民共和国招标投标法》及其它相关法律、法规、管理办法中规定的其它条件;
5.投标单位须具有合肥市提供长期服务的能力,并能提供相关证明文件;
6.投标单位在参加此次采购项目之前的3年内,在经营活动中无重大违法记录;
7.投标单位必须具有良好的商业信誉和健全的财务会计制度;
8.投标单位有依法缴纳税金和社会保障资金的良好记录;
9.本项目不接受联合体投标。
四、报价书制作要求
1.报价一览表;
2.经年审合格的企业法人营业执照副本(三证合一)加盖公章;
3.法定代表人身份证、法定代表人授权书、被授权人身份证复印件等资料;
4.报价明细表需加盖公章;
5.设备维护能力承诺书;
6.将报价资料密封装订,报价书封面注明投标人名称及联系方式。
7.报名资质要求提供的其他相关资料及投标人认为需要提供的其他材料。
五、投标须知
1.投标人中标后,不得转包或分包;
2.投标人中标后必须响应招标方在招标范围内所提出的开票要求;
3.本次采购项目招标不收投标人任何费用,投标人必须自行承担所有与参加投标有关的费用。不论投标的结果如何,招标人在任何情况下均无义务和责任承担这些费用。
4.工人施工期间的安全责任由中标方承担,因施工造成任何人员伤害及财产损失的,均由中标方承担赔偿责任。
六、报价截止时间
1.报价截止时间:2021年12月21日11点。
2.超过投标报价截止日期不再接收任何投标方的报价。
七、 联系人、联系电话及地址
1.联系人:薛老师(18949850329)、谢老师(18956057518)
2.联系地址:中国•合肥国家高新技术开发区望江西路555号安徽新华学院内新华集团采购部
安徽新华集团投资有限公司采购部
2021年12月14日

