校园服务器采购招标询价公告
发布日期:2022-01-05
新华集团创办于1988年,总部位于中国合肥。30多年来,集团始终肩负“新华教育、兴国为民”的崇高使命,秉承“团结、务实、开拓、奉献”的新华精神,现已发展成为以教育为主,集科技、投资和金融于一体的国际化、现代化企业集团。
新华集团专注教育事业,成绩斐然,涵盖高等教育、职业教育、基础教育和教育培训服务等领域,拥有中国新华教育(02779.HK)和中国东方教育(00667.HK)两家上市公司。旗下院校有安徽新华学院、安徽医科大学临床医学院、南京财经大学红山学院、安徽新华学校、合肥新华实验中学等,办学覆盖全国 30 个省、自治区、直辖市、香港特别行政区及海外区域。
因单位建设需要,现对安徽新华集团旗下院校安徽新华学院的校园服务器项目进行公开询价采购,欢迎全国范围内符合条件的供应商报名参与。
一、采购项目名称
1.项目名称:安徽新华学院校园服务器采购项目
2.项目编号:ZBXJCG-2022-0002
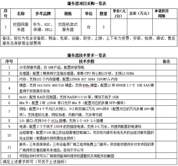
二、招标内容

三、投标单位资质要求
1.投标单位必须满足《中华人民共和国政府采购法》第二十二条规定条件,并具有独立法人资格;
2.投标单位应具备三年以上(包括三年)生产或销售经验且必须具备所报物资的经营资质;
3.投标单位必须具有良好的商业信誉和健全的财务会计制度;
4.投标单位在经营活动中无重大违法记录。未被“信用中国”网站(www.creditchina.gov.cn)、“中国政府采购网"(www.ccgp.gov.cn)列入失信被执行人、重大税收违法案件当事人名单、政府采购严重失信行为记录名单。(提供网页截图);
5.具备履行合同所必需的设备和专业技术能力的证明材料;
6.投标单位须具有合肥市提供长期服务的能力;
7.本项目不接受联合体投标。
四、质量标准
服务器产品达到国家(GB/T 9813.3-2017)标准或行业标准。标准和规范如与国家、国际最新标准相抵触或未能罗列完全时,应以国家、国际最新标准为依据。
五、报价书制作要求
1.报价明细表需加盖公章(单独密封,统一格式见招标内容);
2.技术参数偏离表;
3.供货周期承诺书(仔细确认);
4.售后质保承诺书;
5.企业简介;
6.经年审合格的营业执照(三证合一);
7.企业相关资质证书及相应合同案例不少于3家;
8.法定代表人身份证复印件、授权委托书、被授权人身份证复印件;
9.提供相关资质资料及投标人认为需要提供的其他材料。
六、项目付款方式
产品验收合格后15工作日内付总款的90% ;余额10%作为质量保证金,质保金的起算日期为产品验收合格后的第一个工作日;在12个月内无质量问题或其他扣款情形的,一次性无息付清。付款采用转账形式,付款前中标人须提供符合招标人要求的正规增值税普通发票(全额),否则招标人可暂缓支付货款。
七、投标人的义务
1.投标人必须对其投标书的真实性与准确性负责。投标人一旦中标,其投标书将作为合同的重要组成部分;
2.投标书中的所有承诺,将作为合同承诺的一部分,与合同具有同等效力;
3.投标人必须自行承担所有与参加投标有关的费用。不论投标的结果如何,招标人在任何情况下均无义务和责任承担这些费用。
八、投标须知
1.投标人中标后,不得转包或分包,所投的品种必须符合国家标准,杜绝串货和假冒伪劣行为;
2.投标人中标后必须响应招标方在招标范围内产品所提出的开票要求;
3.本次采购项目招标无论投标过程中的做法和结果如何,投标人承担所有与准备递交投标文件有关的费用;
4.投标报价函需单独密封。
九、投标方式及截止时间
1.投标方式:
投标方应将投标文件加盖公章、密封,且将文件名为“校园网服务器项目报价文件”。将投标资料直接送至(或邮寄)新华集团采购部程老师处;
2.投标截止时间:2022年 1月 10日11时止。
注:①投标截止日期前投标方须寄出投标报价文件,超过投标截止日期后视为放弃投标资格;
②超过投标截止日期不再接收任何投标方的投标报价。
十、联系人、联系电话及地址
联 系 人:程老师15855198331 单老师13956911786
联系地址:合肥市国家高新技术开发区望江西路555号安徽新华学院内新华集团采购部
电子邮箱:xhjtcgb@xinhuaedu.com
十一、重要提示
1.投标人对本招标询价公告中涉及对产品、服务等描述的技术参数、技术标准、产品配置等认为包含指控性、倾向性的内容,欢迎投标人向招标人提出质疑或咨询;
2.投标人对本项目的质疑、咨询等需要招标人解释、答疑的,应当以投标人法定代表人或其授权代表签字的书面方式向招标人提出质疑文件并提供电子版(发至招标人电子邮箱xhjtcgb@xinhuaedu.com,并电话告知);
3.本项目的澄清、答疑及相关补充文件通过招标人电子邮箱发出,招标人不再另行书面通知,投标人应及时关注、查阅。因未及时查看导致不利后果的,责任自负。
安徽新华集团投资有限公司采购部
2022年1月5日
- 上一篇:安徽新华学院2022年度馆藏图书询价公告
- 下一篇:新华集团配电箱柜项目招标公告

