安徽医科大学临床医学院二期高压电缆采购项目招标公告
发布日期:2024-03-29
安徽新华集团创办于1988 年,总部位于合肥。30多年来,集团始终肩负“新华教育、兴国为民”的崇高使命,秉承“团结、务实、开拓、奉献”的新华精神,现已发展成为以教育为主,集科技、投资和金融于一体的国际化、现代化企业集团。
新华集团专注教育事业,成绩斐然,涵盖高等教育、职业教育、基础教育和教育培训服务等领域,拥有中国新华教育(02779.HK)和中国东方教育(00667.HK)两家上市公司。集团旗下院校有安徽新华学院、安徽医科大学临床医学院、南京财经大学红山学院、安徽新华学校、合肥新华实验中学等。
因单位需求,现对集团旗下安徽医科大学临床医学院二期高压电缆采购项目进行招标采购,欢迎全国范围内符合条件的供应商报名参与。
一、投标人须知
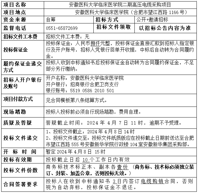
(一)前附表

(二)项目概况
1.项目名称:安徽医科大学临床医学院二期高压电缆采购项目
2.项目编号:ZZGG-2024-0018
3.招标内容:
安徽医科大学临床医学院二期高压电缆项目采购一览表

(三)投标人资格要求
1.投标人必须是中华人民共和国境内有效存续的独立法人,注册资本不少于人民币一亿元。
2.投标人证照齐全并具有独立完成本项目的各项服务能力。
3.投标人必须具有良好的商业信誉和健全的财务会计制度。
4.投标人必须具有依法缴纳税金和社会保障资金的良好记录。
5.投标人必须具备从事电缆销售的资质,并提供近三年类似项目案例及合同复印件。
6.投标人在参加此次采购项目之前的3年内,在经营活动中无重大违法失信记录。
7.不接受联合体投标。
8.须满足《中华人民共和国招标投标法》及其它相关法律、法规、管理办法中规定的其它条件。
9.以上所有提交的资料必须完全属实,若发现任何隐瞒、虚报情况,其投标资格将随时被取消。
(四)投标费用
投标人应承担其参加本次招标活动自身所发生的所有费用。无论投标结果如何,招标单位对上述费用均不负任何责任。
(五)投标费用及投标保证金、履约保证金
1.招标文件工本费、投标保证金、履约保证金要求:
投标保证金直接汇款到招标人指定银行及开户账号,招标人凭银行回单开收据,中标后投标保证金自动转为合同履约金。
2.招标文件工本费人民币0元。
3.投标保证金金额:人民币 捌仟元整(¥:8000.00元)应于2024年4月7日17时前打入指定账户。
如投标人有下列情况,投标保证金将不予退还:
3.1 投标人在投标有效期内撤回其投标文件。
3.2 投标人在投标过程中以任何方式进行串标,导致招标无法顺利进行;
3.3 投标人在投标过程中以任何方式对评标工作施加影响,导致招标无法顺利进行;
3.4 投标人在中标通知书规定的时间内无正当理由拒不签署合同;
3.5 投标人无正当理由,拒不同意招标人评标时依据招标文件的规定,对其投标报价计算错误所进行的修正;
3.6 领取招标文件后放弃投标。如果投标人不准备参加本次投标,请于投标截止日前 2日以书面形式通知招标人,招标人将在投标截止日10个工作日后全额无息退还投标保证金,否则招标人有权扣留投标保证金并不予退还。
4.合同履约保证金:中标单位在接到中标通知书后投标保证金自动转为合同履约保证金。货到现场验收合格且无扣款问题,中标单位凭收据原件到招标人处办理手续,招标人根据实际情况无息退回应退金额。履约保证金一律转账退还至投标单位账户,不退至个人帐户。
5.投标保证金退还:投标人如未中标,在接到招标人电话通知后,请两日内持投标保证金收款收据(需盖投标单位公章)到招标人处办理投标保证金退回手续。
(六)招标文件的解释和答疑
1.投标人在获得本招标文件,如果有问题需要招标人解释和答疑,应当在前附表规定时间前,以投标人法定代表人或其授权代表签字的书面方式向招标人提出质疑文件并提供电子版;电子版质疑文件由投标人以WORD文挡盖章形式与指定人员联系。
2.招标人将以书面形式答复(包括对询问的解释,但不说明询问的来源)所有获得招标文件的投标人。
3.招标答疑文件或补充招标文件将成为本招标文件的组成部分,与本招标文件具有同等法律效力。
4.本招标文件(含补充招标文件、答疑文件)是签订合同的主要依据,合同条款中涉及本招标文件的条款应当与本招标文件(含补充招标文件、答疑文件)相一致。
5.投标人对本招标文件自行做出的理解、解释、推论和应用,招标人概不负责。由于投标人对本招标文件的任何误解所造成的后果,均由投标人自负。
6.投标人注意:
如果投标人发现本招标文件中存在错误(包括但不限于:各个组成部分之间出现歧义或存在相互矛盾、组成文件中出现明显或不符合思维逻辑等的错误、打印错误等)时,投标人应按本条第1款中规定的时间与方式提出质疑文件。如果投标人在投标过程中未能发现并对有关歧义、矛盾、错误未提出质疑,中标后,投标人必须接受由招标人依据合同有关条款作出的书面解释。
7.招标文件的修改
7.1招标人在本须知前附表1中规定的投标截止日期前24小时之前,有权对本招标文件进行修改。这种修改可能是招标人主动作出的,也可能是为了解答投标人要求澄清的问题而作出的。招标人对本招标文件的修改,将以向投标人发出招标文件的补充文件的方式做出;
7.2本招标文件的补充文件将以书面的方式发给所有获得招标文件的投标人,并对他们起约束作用。投标人收到招标文件的任何补充文件后,应立即以书面的方式通知招标人,确认已经收到本招标文件的补充文件。投标人不予确认的,不影响该补充文件的效力,且招标人有权取消该投标人的投标或中标资格;
7.3如果招标人对本招标文件进行了修改,当他认为有必要时,或为满足国家法律、法规的规定时可以通知投标人延长本须知前附表1规定的投标截止时间。这种通知应当以书面的方式发给所有获得本招标文件的投标人,投标人收到通知后,应当立即以书面的方式通知招标人,确认已经收到该通知。投标人不予确认的,不影响该投标截止时间延长的效力,且招标人有权取消该投标人的投标或中标资格;
7.4当招标文件的内容与修改书内容相互矛盾时,以发出时间较晚的修改书为准。
二、投标注意事项
1.投标人不得存在下列情形之一:
1.1 与参加投标的其他组织之间存在特殊的利害关系的;
1.2 被责令停业的;
1.3 被暂停或取消投标资格的;
1.4 财产被接管或冻结的;
1.5 在最近三年内有骗取中标或严重违约或其他重大问题的;
1.6 法律和行政法规规定的其他情形。
2.纪律与保密
2.1 投标人的投标行为应遵守中国的有关法律、法规和规章;
2.2 投标人不得相互串通投标报价,不得妨碍其他投标人的公平竞争,不得损害招标人或其他投标人的合法权益,投标人不得以向招标人、评标小组成员行贿或者采取其他不正当手段谋取中标;
2.3 在开标人之前,投标人不得就投标价格、投标方案等实质性内容向招标人打听,也不得私下接触开标组成员;
2.4 在确定中标人之前,投标人试图在投标文件审查、澄清、比较和评价时对开标组成员施加任何影响都可能导致其投标无效。
3.勘察现场
3.1 勘察现场按照投标人须知前附表的规定进行;
3.2 投标人踏勘现场发生的费用自理;
3.3 在勘察现场中,招标人介绍的工程现场和相关的周边环境情况,供投标人参考,招标人不对投标人据此作出的判断和决策负责。投标人未到现场实地踏勘的,中标后签订合同时和履约过程中,不得以不完全了解现场情况为由,提出任何形式的增加合同价款或索赔的要求。
三、投标文件编制
投标人的投标文件分为商务标和技术标两部分,投标人应将投标文件商务标和技术标的正本和副本密封,并在密封袋上标明“商务标”或“技术标”字样。
1.商务标部分包含以下内容(单独封装,1正1副)(但不限于):
1.1 开标一览表;
1.2 经年审合格的营业执照(三证合一)复印件;
1.3 法定代表人身份证明及身份证复印件、法定代表人授权,被授权人身份证复印件等资料;
1.4 投标报价函(按照招标方指定标准格式)
1.4 投标总报价;
1.5 不高于市场价格承诺书;
1.6 投标保证金转账凭证复印件(或后传给招标人);
1.7 招标文件中要求提供的其他相关资料及投标人认为需要提供的其他材料。
2.技术标部分包含以下内容(单独封装,✮不得体现价格,1正1副):
2.1 企业简介;
2.2 经年审合格的营业执照(三证合一)复印件;
2.3 业务联系人身份证复印件及法人签章的授权委托书;
2.4 近三年财务报表,依法缴纳税收和社会保障资金的良好记录及证明材料;
2.5 近三年内100万以上同类采购项目业绩案例不少于三个(需提供采购合同复印件);
2.6 质量保证及售后服务承诺书;
2.7 产品配置清单表(含产品图片及参数详细介绍);
2.8 招标文件中要求提供的其他相关资料及投标人认为需要提供的其他材料。
3.投标文件编制的其他要求:
3.1投标人提交的投标文件应当使用招标文件所提供的投标格式(表格可以按同样格式扩展);
3.2投标文件的商务标和技术标均需打印,并应在投标文件封面上注明“商务标”或“技术标”;
3.3投标文件封面,投标函等均应加盖投标人印章并经法定代表人或其委托代理人签字或盖章。由委托代理人签字或盖章的投标文件中须同时提交投标文件签署授权委托书。投标文件签署授权委托书格式、签字、盖章及内容均应符合要求,否则投标文件签署授权委托书无效;
3.4投标文件应无涂改或行间插字和增删,如有修改,修改处应加盖投标人印章或投标文件签字人签字或盖章。
四、样品(送样)、投标文件的递交、开标、评标、合同授予
1.样品(送样)
1.1样品要求:无
2.投标文件的递交:
2.1投标人应将投标文件的技术标和商务标分别密封,并在密封袋上标明“技术标”或“商务标”。外层密封袋除由投标人用自制封条在每个开口处密封并加盖投标人公章和法定代表人印鉴并标以密封日期;
2.2投标文件递交地址:合肥市望江西路555号安徽新华学院行政楼104安徽新华集团采购部
联 系 人:薛老师18949850329 季老师19956057771
2.3投标截止时间:2024年4月8日14时;
2.4在投标截止时间之后送达的投标文件将被拒绝,并退回投标人,投标保证金不退还;
2.5在投标截止时间至投标有效期满之前,投标人不得撤回其投标文件,否则其投标保证金将不退还。
3.开标、评标:
3.1开标时间和地点:暂定2024年4月8日15时,地点:新华集团采购部会议室;
3.2开标时投标文件出现下列情形之一的,应作无效投标文件处理:
①投标文件未加盖投标人、法定代表人印章,或由委托代理人签字或盖章,但未随投标文件一起提交有效的“授权委托书”原件;
②投标文件未按要求密封和标记;
③投标文件字迹模糊,无法辨认,未按招标文件规定的格式内容和要求编制;
④投标人未按要求提交投标保证金的;
⑤投标人在一份投标文件中,报有两个或多个报价,且未书面声明以哪个报价为准。
⑥投标人不能出示法定代表人证书或授权委托书无法人章、法定代表人的印鉴,法定代表人或法人委托代理人不能出示公民身份证(根据招标项目具体要求);
3.3为有助于投标文件的审查、评价和比较,评标小组可以书面形式要求投标人对投标文件含有不明确的内容作必要的澄清或说明,投标人应采用书面形式进行澄清或说明,但不得超出投标文件的范围或改变投标文件的实质性内容;
3.4如果投标文件实质上不响应招标文件的各项要求,评标小组将予以拒绝并按废标处理;
3.5评标小组将对确定为实质上响应招标文件要求的投标文件进行校核,看其是否有计算或错误,修正错误的原则如下:
①如果数字表示的金额和用文字表示的金额不一致时,应以文字表示的金额为准;
②按上述修正错误的原则及方法投标优惠或修正投标文件的投标报价,投标人同意后,投标优惠后的投标报价对投标人起约束作用。如果投标人不接受修正的报价,则其投标将被拒绝并且其投标保证金也将被没收,并不影响评标工作。
3.6在投标文件的审查、澄清、评价和比较以及授予合同过程中,投标单位对招标单位和评标组织成员施加影响的任何行为,都将导致取消其中标资格;
3.7评标小组会经评审,认为所有投标都不符合招标文件要求的,可以否决所有投标。所有投标被否决后,招标人依法重新招标;
3.8招标人不一定要接受报价最低的投标文件或收到的任何投标文件,也不会解释选择或否决任何投标文件的原因。
4.合同的授予:
4.1招标人在发出中标通知书前,有权依据评标小组的评标报告拒绝不合格的投标;
4.2招标人与中标人于中标通知书发出之日起3日内,按照招标文件和中标人的投标文件订立书面合同;
4.3中标人如不按第2条规定的时间与招标人订立合同,则招标人废除授标,投标保证金不予退还,给招标人造成的损失超过投标保证金的,还应对超过部分给予赔偿,同时依法承担相应法律责任;
4.4中标人应当按照合同约定履行义务,完成中标项目,不得将中标项目转让(转包)给他人。一经发现,招标人有权终止合同,所造成的一切损失均由中标人负责;
4.5中标人须自行负责向相关政府主管部门申领办理一切手续并获得所有为承担本产品供应所需之证明等全部文件(若需要),并自行承担相关费用。
五、重要提示
1.投标人对本招标文件中涉及对产品、服务等描述的技术参数、技术标准、产品配置等认为包含指定性、倾向性的内容,欢迎投标人向招标人提出质疑或咨询。
2.投标人对本项目的质疑、咨询等需要招标人解释、答疑的,应当以投标人法定代表人或其授权代表签字的书面方式向招标人提出质疑文件并提供电子版(发至招标人电子邮箱xhjtcgb01@xinhuaedu.com,并电话告知)。
3.本项目的澄清、答疑及相关补充文件通过招标人电子邮箱发出,招标人不再另行书面通知,投标人应及时关注、查阅。因未及时查看导致不利后果的,责任自负。
安徽新华集团投资有限公司采购部
2024年3月29日

