安徽新华学院建筑材料实验室设备采购项目招标公告
发布日期:2024-06-21
新华集团创办于1988年,总部位于中国合肥。30多年来,集团始终肩负“新华教育、兴国为民”的崇高使命,秉承“团结、务实、开拓、奉献”的新华精神,现已发展成为以教育为主,集科技、投资和金融于一体的国际化、现代化企业集团。
新华集团专注教育事业,成绩斐然,涵盖高等教育、职业教育、基础教育和教育培训服务等领域,拥有中国新华教育(02779.HK)和中国东方教育(00667.HK)两家上市公司。旗下院校有安徽新华学院、安徽医科大学临床医学院、南京财经大学红山学院、安徽新华学校、合肥新华实验中学等。
因单位建设需要,现对集团旗下院校安徽新华学院建筑材料实验室设备项目进行招标采购,欢迎全国范围内符合条件的供应商投标参与。
第一部分 招标项目内容
1.项目编号:ZBGG-2024-041
2.项目名称:安徽新华学院建筑材料实验室设备采购项目
3.项目采购方:安徽新华学院
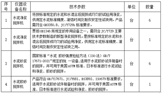
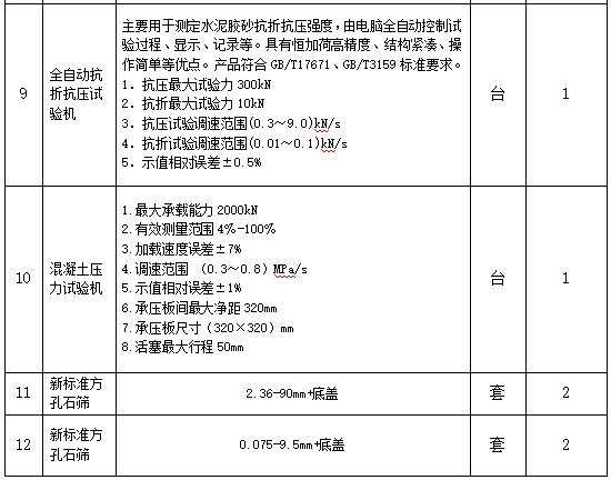
4.招标内容:



第二部分 投标人资质要求
1.投标人必须是中华人民共和国境内有效存续的独立法人(注册资本不少于人民币 100 万元)。
2.投标人证照齐全并具有独立完成本项目的各项服务能力。
3.投标人必须具有良好的商业信誉和健全的财务会计制度。
4.投标人必须具有依法缴纳税金和社会保障资金的良好记录。
5.信用资格要求:截止投标截止时间,投标人不得出现以下情况,否则投标无效(提供承诺):
(1)投标人被人民法院列入失信被执行人的(以最高法“全国法院失信被执行人名单信息公布与查询平台”、“信用中国”网站查询为准);
(2)投标人被税务部门列入重大税收违法案件当事人名单的(以“信用中国”网站查询为准);
(3)投标人被列入政府采购严重违法失信行为记录名单的(以“中国政府采购网”网站查询为准);
(4)投标人被列入严重违法失信企业名单的(以“国家企业信用信息公示系统”网站查询为准)。
6.投标人必须具备从事该项目的生产或销售资质,并提供近三年类似项目案例及合同复印件。
7.投标人在参加此次采购项目之前的3年内,在经营活动中无重大违法失信记录。
8.满足《中华人民共和国招标投标法》及其它相关法律、法规、管理办法中规定的其它条件。
第三部分 项目需求
1.总体要求:需满足使用方招标参数中各项功能需求。
2.包装及环境要求:中标方货物包装应严格按照采购方要求包装,确保无裸露、确保运输过程中无磕碰损伤等情况存在。外包装应规范无污染,到货及安装过程中如发现有表面损伤,中标方应予以及时更换并确保不影响交付日期。安装结束后需及时清理安装所产生的各项垃圾,确保不损坏现场环境并做到安装后现场的环境清洁。
3.报价要求:本招标项目的产品报价包含产品价格、运输、保险、税费、装卸、安装、检测、验收费用、成品保护、管理费、售后服务等全部费用,除非另有约定,否则,采购方为履行本项目产品采购无需支付其他任何款项费用。
第四部分投标文件须包括以下资料
一、技术标部分(单独封装,✮不得体现价格)
1.投标企业简介、主营产品及品牌介绍。
2.经年审合格的营业执照(三证合一)副本复印件。
3.法定代表人身份证明及身份证复印件。
4.投标授权委托书及受委托人身份证复印件(如投标文件由法定代表人签署的不要求此项内容)。
5.技术参数偏离表(参照第一部分 招标内容及附件二,写清所投产品参数,逐项列明响应情况,✮不可体现价格)。
6.供货周期承诺书。
7.投标单位提供产品的详细参数及产品介绍(包含产品技术参数、规格尺寸、及实物图等)。
8.厂家授权文件(厂家直接投标不要求此项内容)。
9.产品质保承诺书(含质保时间)、售后服务承诺书。
10.近三年类似项目案例及合同复印件(相关案例不少于2个,提供的合同至少提供能反映甲乙双方、服务内容、签订时间等内容的合同首页、合同主要内容页、签字盖章页等关键页,否则不予认可)。
11.招标文件中要求提供的其他相关资料及投标人认为需要提供的其他材料。
以上所有提交的资料必须完全属实,若发现任何隐瞒、虚报情况,其投标资格将随时被取消。
二、商务标部分(单独封装)
1.投标函。
2.产品报价清单(按设备清单顺序报单价、总价,详见附件一)。
3.投标报价说明。
投标书要求必须装订,商务标和技术标分开密封(封面密封处加盖公章,写清所报项目名称、业务负责人及联系方式,格式可参照附件三:投标封面格式)。
第五部分 答疑、投标(送样)、开标、评标、定标
1.答疑截止时间:2024年6月 27日上午11时前。
2.投标截止时间: 2024年7月4 日15时前,过期不予接收。
投标人应将投标文件、资质文件等装入密封的信封内,封条加盖公章及法定代表人印章,封面注明“安徽新华学院建筑材料实验室设备项目投标文件”。投标书技术标、商务标各一份,商务标与技术标分开密封盖章封印。将投标资料直接邮寄或送至(顺丰)至新华集团采购部季老师处(地址:中国·合肥国家高新技术产业开发区望江西路555号安徽新华学院行政楼(106室)-安徽新华集团采购部 季老师收)
3.标书费:本项目招标方不收取标书费。
4.开标评选时间:暂定2024年 7 月 5 日9时,若有变动招标方将根据实际情况而定,不再另行通知。开标时投标方无需到场等待。
5.评标:
(1)组成评标小组,按照公平、公开、公正和诚实信用的原则进行综合评审;
(2)评标过程严格保密,评标有关材料定标前一律不得私自带离评标现场,招标小组成员不得私下与投标方接触;
(3)本次招标采用综合评议方式进行;
(4)请各投标方在评标期间保持通讯联络畅通。
6.定标:评标小组根据评标小组评标情况综合定标。
第六部分 投标人须知
1.投标保证金、合同履约保证金
1)本项目不收取投标保证金;
2)中标人应在招标方发放中标通知书前缴纳合同履约保证金壹万元整(货到安装调试结束且经采购方验收合格后全额无息退还)。
2.项目付款方式
本项目无预付款及进度款,所供产品到货安装调试完毕并经验收合格后20个工作日内付至总款的95%;余款作为质量保证金,质保金自产品验收合格后的第一个工作日起算,满12个月无质量问题或其他扣款情形的,相关手续办理完毕后采购方一次性无息付清。付款采用转账形式,付款前中标人须提供符合采购方要求的正规增值税普通发票(全额),否则采购方可暂缓支付货款且不因此承担任何责任。
3.投标人的义务
1)投标人必须对其投标书的真实性与准确性负责。投标人一旦中标,其投标书将作为合同的重要组成部分;
2)投标书中的所有承诺,将作为合同承诺的一部分,与合同具有同等效力;
3)投标人必须自行承担所有与参加投标有关的费用。不论投标的结果如何,招标人在任何情况下均无义务和责任承担这些费用。
4.投标人须知
1)投标人中标后,不得转包或分包,所投的品种必须符合国家标准,杜绝串货和假冒伪劣行为;招标参数供参考并非要求完全符合,但需满足使用功能需求;
2)投标人中标后必须响应采购方在招标范围内产品所提出的开票要求;
3)本次采购项目招标无论投标过程中的做法和结果如何,投标人自行承担所有与准备递交投标文件有关的费用;
4)投标人依据招标清单报价表所述要求,进行报价;
5)招标所需的任何项目若未有明确加在所列价款中,该部分有关费用应视作包括在投标报价之内(如投标、运送、开票等全部费用);
6)投标人的报价一旦为招标人所接受,则不会受任何因素变化而调整;
7)各投标人需具备充足的补需能力、仓储条件及稳定合理的供货机制;
8)本项目具体建设位置、大小、现场情况、货物进出路线等需自行勘察了解,若投标人因没现场勘查出现偏差自行承担所有损失。
5.下列情况将会造成投标人投标无效:
1)未按规定时间递交标书、打样和交纳投标保证金;
2)未按招标书规定的内容制定投标书;
3)因投标人的恶意行为,使招标人遭受损失。
6.联系人、联系电话及地址
联 系 人:季老师199 5605 7771 李老师199 6652 5230
联系地址:安徽省合肥市望江西路555号安徽新华学院行政楼106室-新华集团采购部
电子邮箱:xhjtcgb01@xinhuaedu.com
第七部分 重要提示
1.投标人对本招标文件中涉及对产品、服务等描述的技术参数、技术标准、产品配置等认为包含指定性、倾向性的内容,欢迎投标人向招标人提出质疑或咨询。
2.投标人对本项目的质疑、咨询等需要招标人解释、答疑的,应当以投标人法定代表人或其授权代表签字的书面方式向招标人提出质疑文件并提供电子版(发至招标人电子邮箱xhjtcgb01@xinhuaedu.com,并电话告知)。
3.本项目的澄清、答疑及相关补充文件通过招标人电子邮箱发出,招标人不再另行书面通知,投标人应及时关注、查阅。因未及时查看导致不利后果的,责任自负。
附件一:报价表
附件二:技术偏离表
附件三:投标主要标准文件格式
安徽新华集团投资有限公司采购部
2024年6 月 21 日

