安徽新华学院伸缩门及人行门询价采购公告
发布日期:2025-06-19
新华集团创办于1988年,总部位于中国合肥。30多年来,集团始终肩负“新华教育、兴国为民”的崇高使命,秉承“团结、务实、开拓、奉献”的新华精神,现已发展成为以教育为主,集科技、投资和金融于一体的国际化、现代化企业集团。
新华集团专注教育事业,成绩斐然,涵盖高等教育、职业教育、基础教育和教育培训服务等领域,拥有中国新华教育(02779.HK)和中国东方教育(00667.HK)两家上市公司,办学覆盖全国30个省、自治区、直辖市、香港特别行政区及海外区域。旗下院校有安徽新华学院、安徽医科大学临床医学院、南京财经大学红山学院、安徽新华学校等。
因单位需求,现对安徽新华学院伸缩门及人行门采购项目进行询价采购,欢迎全国范围内有资质的供应商参加报价。
一、项目概况
1.项目编号:XJCG-2025-0057
2.项目名称:安徽新华学院伸缩门及人行门采购项目
3.项目地点:安徽省合肥市
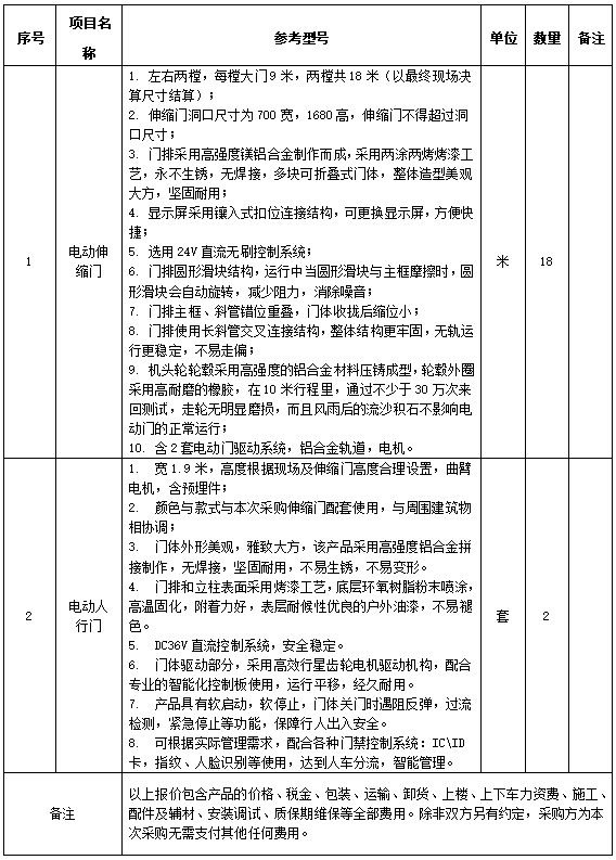
4.采购清单:

二、报名单位资格要求
1. 报价单位必须是中华人民共和国境内有效存续的独立法人。
2. 报价单位证照齐全并能够独立完成本项目的售前、售中及售后服务工作。
3. 报价单位必须具有良好的商业信誉和健全的财务会计制度。
4. 报价单位必须具有依法缴纳税金和社会保障资金的良好记录。
5.信用资格要求:报价单位不得出现以下情况,否则报价无效:
(1)被人民法院列入失信被执行人的(以最高法“全国法院失信被执行人名单信息公布与查询平台”、“信用中国”网站查询为准);
(2)被税务部门列入重大税收违法案件当事人名单的(以“信用中国”网站查询为准);
(3)被列入政府采购严重违法失信行为记录名单的(以“中国政府采购网”网站查询为准);
(4)被列入严重违法失信企业名单的(以“国家企业信用信息公示系统”网站查询为准)。
6.本项目不接受联合体参与。
三、报价截止时间
报价截止时间:2025年6月26日11时00分。
四、报价方式
将报价表(盖章扫描件连同可编辑电子版各一份)发送至新华集团采购部邮箱:xhjtcgb01@xinhuaedu.com(统一邮件标题为“安徽新华学院北门采购项目报价文件”,邮件内容注明报名单位名称、联系人、联系电话、邮箱地址等信息。)
五、联系方式
联系地址:中国·合肥国家高新技术产业开发区望江西路555号安徽新华集团采购部。
联系人及电话: 谢老师18956067518 李老师19966525230
办公电话:0551-65872629
电子邮箱:xhjtcgb01@xinhuaedu.com
六、重要提示
1.报价人对本公告中涉及对产品、服务等描述的技术参数、技术标准、产品配置等认为包含指定性、倾向性的内容,欢迎报价人向询价方提出质疑或咨询。
2.报价人在获得公告、文件等资料后,如果有问题需要询价方解释和答疑,应当答疑截止时间前,以报价人法定代表人或其授权代表签字的书面方式向询价方提交质疑文件并提供电子版(发至询价方电子邮箱xhjtcgb01@xinhuaedu.com)。
3.本项目的采购文件及其他资料(含澄清、答疑及相关补充文件)通过询价方电子邮箱发出,询价方不再另行书面通知,报价人应及时关注、查阅。因未及时查看导致不利后果的,责任自负。
安徽新华集团投资有限公司采购部
2025年6月19日

