安徽新华学院消防水箱采购项目询价公告
发布日期:2025-08-13
新华集团创办于1988年,总部位于中国合肥。30多年来,集团始终肩负“新华教育、兴国为民”的崇高使命,秉承“团结、务实、开拓、奉献”的新华精神,现已发展成为以教育为主,集科技、投资和金融于一体的国际化、现代化企业集团。
新华集团专注教育事业,成绩斐然,涵盖高等教育、职业教育、基础教育和教育培训服务等领域,拥有中国新华教育(02779.HK)和中国东方教育(00667.HK)两家上市公司。旗下院校有安徽新华学院、安徽医科大学临床医学院、南京财经大学红山学院、安徽新华学校等。
因单位需求,现对集团旗下安徽新华学院消防水箱项目进行公开询价采购,欢迎全国有资质的供应商前来参与。
一、项目概况
1.项目编号: XJGG-2025-0072
2.项目名称: 安徽新华学院消防水箱项目
3.项目地点: 合肥市望江西路555号安徽新华学院内
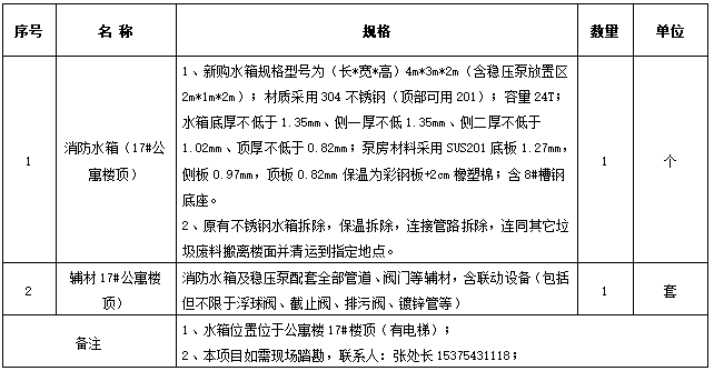
4.询价内容:

二、报价人资格要求
1.报价人必须是中华人民共和国境内有效存续的独立法人,注册资本不少于人民币 30 万元。
2.报价人证照齐全并具有独立完成本项目的各项服务能力。
3.报价人必须具有良好的商业信誉和健全的财务会计制度。
4.报价人必须具有依法缴纳税金和社会保障资金的良好记录。
5.信用资格要求:截止投标截止时间,报价人不得出现以下情况,否则报价无效(提供承诺):
(1)报价人被人民法院列入失信被执行人的(以最高法“全国法院失信被执行人名单信息公布与查询平台”、“信用中国”网站查询为准);
(2)报价人被税务部门列入重大税收违法案件当事人名单的(以“信用中国”网站查询为准);
(3)报价人被列入政府采购严重违法失信行为记录名单的(以“中国政府采购网”网站查询为准);
(4)报价人被列入严重违法失信企业名单的(以“国家企业信用信息公示系统”网站查询为准)。
6.满足《中华人民共和国招标投标法》及其它相关法律、法规、管理办法中规定的其它条件。
三、报价资料书(密封并加盖单位公章)
1.产品简介。
2.经年审合格的营业执照副本复印件。
3.法人授权书、法定代表人及受委托人身份证复印件及业务负责人联系方式。
4.报价清单,自行下载附件报价表(附件一)
5.所供产品品牌、参数详情。
6.相关案例。
7.质量承诺函。
8.不高于市场价承诺函。
9.保证承诺书(附件二)。
10.廉政承诺书(附件三)。
11.安全文明施工协议书(附件四)。
注:以上报价材料装订成册并在报价资料封面标明公司名称及联系人联系方式等信息。
报价人必须对其报名资料的真实性与准确性负责,若发现任何隐瞒、虚报情况,其报价资格将随时被取消。
四、项目付款方式
本项目无预付款及进度款,所供产品到货安装施工完毕并经采购方验收合格后20个工作日内付至总款的95%;余款作为质量保证金,质保金自产品验收合格后的第一个工作日起算,12个月无质量问题或其他扣款情形的,期满相关手续办理完毕后一次性无息付清。付款采用转账形式,付款前中标人须提供符合采购方要求的正规增值税普通发票(全额),否则采购方可暂缓支付货款且不因此承担任何责任。
五、报价人须知
1.报价人必须对其投标书的真实性与准确性负责。报价人一旦中标,其报价书将作为合同的重要组成部分。
2.报价书中的所有承诺,将作为合同承诺的一部分,与合同具有同等效力。
3.询价人会根据项目所需,要求打样送样,报价人必须自行承担所有与参加投标有关的费用。不论投标的结果如何,询价人在任何情况下均无义务和责任承担这些费用。
六、报价文件递交、截止时间
即日起至2025年8月18日11时30分前截止(过期不予接收,邮寄请自行判断预留时间。)
七、报价及评选
报价人按第三条要求顺序将盖章后的报价资料(需装订密封)直接送(或寄)至安徽新华集团采购部(地址详见下文联系方式),评选时间暂定2025年8月19日15时,若有变动询价人将根据实际情况而定,不再另行通知。报价人无需到场等待。
八、联系方式
1.联系地址:中国·合肥国家高新技术产业开发区望江西路555号 安徽新华学院北行政楼安徽新华集团采购部。
2.联系人及电话: 李老师 19966525230 杨老师13615695143
3.监督电话:0551-65872699
4.电子邮箱:xhjtcgb01@xinhuaedu.com
九、重要提示
1.报价人对本公告、询价文件中涉及对产品、服务等描述的技术参数、技术标准、产品配置等认为包含指定性、倾向性的内容,欢迎报价人向询价人提出质疑或咨询。
2.报价人在获得本公告、询价文件等资料后,如果有问题需要解释和答疑,应当在及时与联系人沟通,以报价人法定代表人或其授权代表签字的书面方式向询价人提交质疑文件并提供电子版(发至询价电子邮箱xhjtcgb01@xinhuaedu.com)。
3.本项目的询价采购文件及其他资料(含澄清、答疑及相关补充文件)通过询价人电子邮箱发出,询价人不再另行书面通知,报价人应及时关注、查阅。因未及时查看导致不利后果的,责任自负。
安徽新华集团投资有限公司采购部
2025年8月13日

