我校城市建设学院获批教育部产学研合作协同育人项目
发布日期:2021-03-18
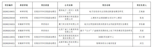
本网讯(通讯员:何小雨)近日,教育部发布《教育部高等教育司关于公布2020年产学合作协同育人项目立项名单的通知》,城市建设学院工程管理系主任何小雨作为项目负责人的实践条件和实践基地建设项目《BIM协同创新中心》获批立项。

教育部产学合作协同育人项目是为深入贯彻《国务院办公厅关于深化产教融合的若干意见》(国办发〔2017〕95号)精神,落实《教育部 工业和信息化部 中国工程院关于加快建设发展新工科 实施卓越工程师教育培养计划2.0的意见》(教高〔2018〕3号)要求,深化产教融合、校企合作,创新协同育人模式,全面提升人才培养质量。

本次项目的立项是我院推进产学研合作办学、合作育人、合作就业、合作发展的又一个新的探索,为实践条件和实践基地的建设提供了新的平台。我院将以此为契机,继续深化产教融合,探索多样化的产学合作模式,不断提高人才培养质量。
(审核:邵玲 责任编辑:李燕飞)

