我校教师作品入选全省高校"思政课名师讲党史"视频征集活动
发布日期:2022-04-14
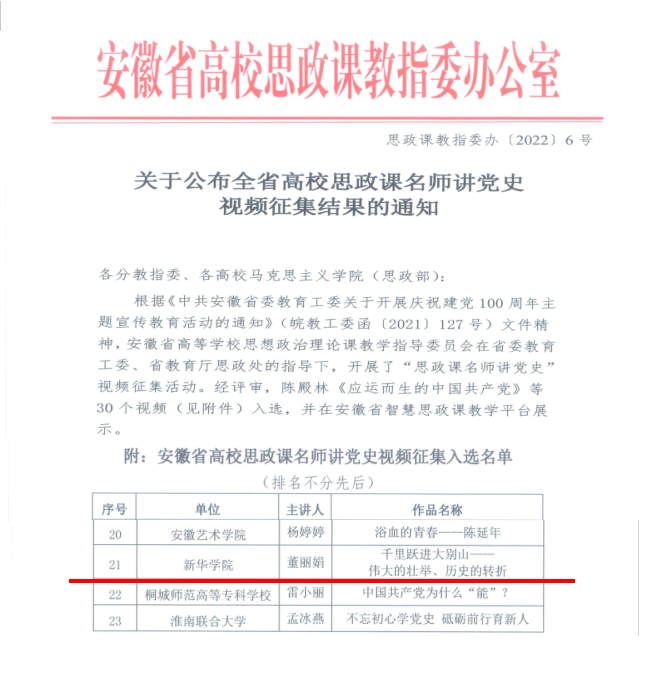
本网讯(通讯员:郑珺)近日,安徽省高等学校思想政治理论课教学指导委员会发布了《关于公布全省高校思政课名师讲党史视频征集结果的通知》,我校马克思主义学院董丽娟老师的《千里跃进大别山——伟大的壮举、历史的转折》教学视频成功入选。

本次视频征集活动是安徽省高等学校思想政治理论课教学指导委员会在省委教育工委、省教育厅思政处的指导下,面向安徽全省高校开展的庆祝中国共产党成立100周年主题宣传教育活动的重要内容。经评审,全省高校共30个视频入选,并通过安徽省智慧思政课教学平台展示,将以“安徽省高等学校思想政治理论课教学指导委员会”对入选的思政课名师颁发证书,同时比照二类教研项目予以对待。在30个入选名单中,我校是唯一入选的民办高校。

我校对此次全省高校“思政名师讲党史”视频征集活动高度重视。马克思主义学院积极动员、认真组织思政教师参加比赛,在选题、内容、案例等方面全面指导打磨,积极推动党史学习教育成果创新转化。同时,学校办公室积极配合,在视频录制过程中给予了强有力的支持和保障,为本次入选奠定基础。
党史学习教育开展以来,我校扎实开展系列活动,在思政课改革创新上积极融入党史学习教育元素。此次入选,是对我校党史学习教育、思政课教育教学工作的肯定,彰显了学校思政课名师较好的教学水平和研究能力。今后,我校将进一步充分发挥思政课“培根铸魂”作用,推进红色基因进课堂,用红色文化的思想精髓、精神特质浸润心灵,引领青年学生当好红色传人,多措并举抓好思政课建设。
(审核:何小刚 责任编辑:郑珺)

