喜报!我校学子在第九届安徽省“互联网+”大学生创新创业大赛中荣获佳绩
发布日期:2023-09-12
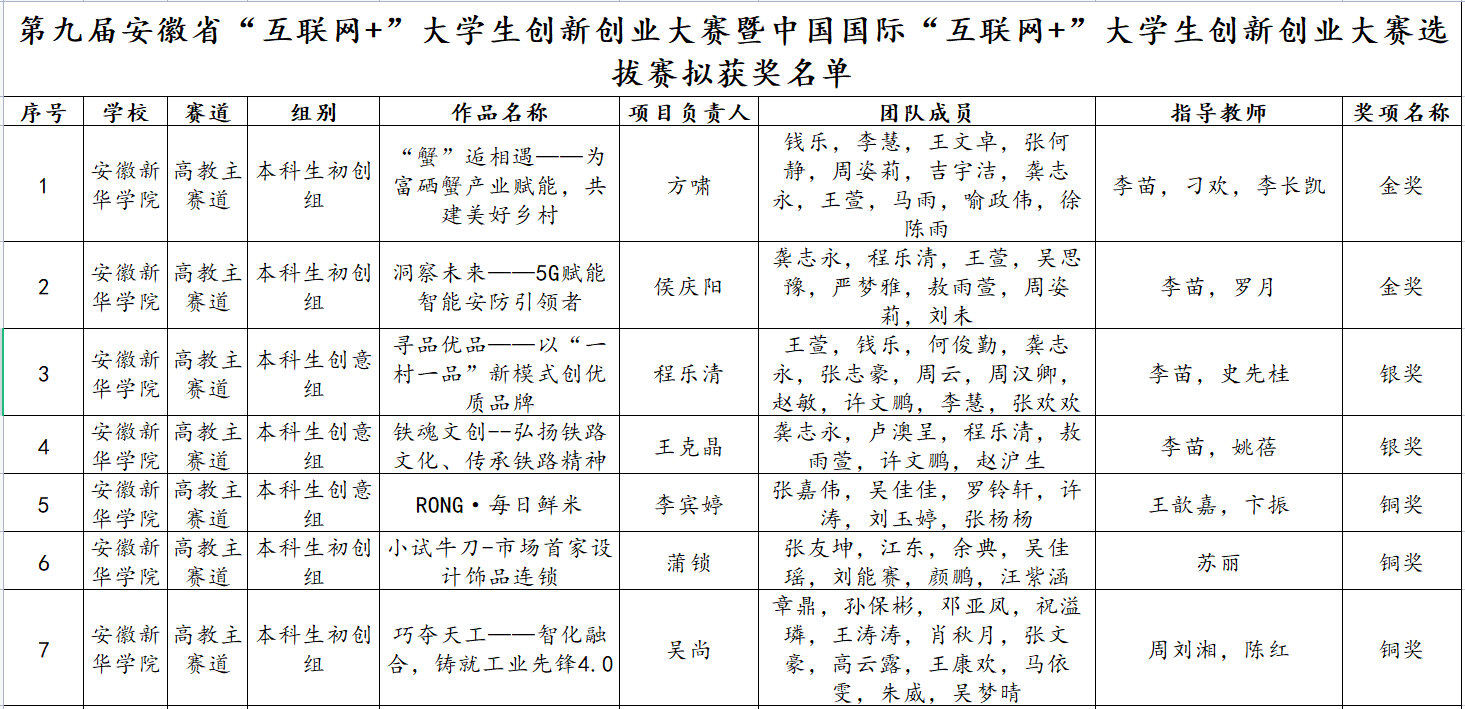
本网讯(通讯员:刁艳玉)近日,由安徽省教育厅与合肥市人民政府联合主办,合肥工业大学、合肥学院、合肥职业技术学院、安徽财贸职业学院和合肥市教育局共同承办的第九届安徽省“互联网+”大学生创新创业大赛已圆满结束。经过多轮的筛选和激烈角逐,据教育厅相关文件通知,我校共有25个项目获省级奖项。其中,大数据与人工智能学院共获省级金奖2项,省级银奖2项,省级铜奖9项,优秀指导教师1名,并在产业命题赛道中实现我校获奖零突破。


第九届安徽省“互联网+”大学生创新创业大赛以“我敢闯、我会创”为主题,落实立德树人根本任务,传承和弘扬红色基因,聚焦“五育”融合创新创业教育实践,开启创新创业教育改革新征程,激发青年学生创新创造热情,以赛促教探索人才培养新途径,以赛促学培养创新创业生力军,以赛促创搭建产教融合新平台。我校大数据与人工智能学院高度重视“互联网+”大赛筹备工作,在院领导、各部门的团结协作下,积极动员,精心组织。

第九届安徽省“互联网+”大学生创新创业大赛是我省深化创新创业教育改革的重要载体和平台。此次优异成绩的取得,彰显了我校大数据与人工智能学院在探索人才培养新途径、提升师生创新能力等方面的显著成效,大赛持续激发了学生创新创业思维与热情,培养了学生“敢闯会创”的创新创业能力。今后,学校将坚持“以赛促教、以赛促学、以赛促改、以赛促建”的总体思路,不断完善创新创业教育体系建设,为我校的建设赋能添彩。
(审核:郑妮 编辑:张韬)

