药学院顺利举行创青春院级初比赛
发布日期:2020-03-06
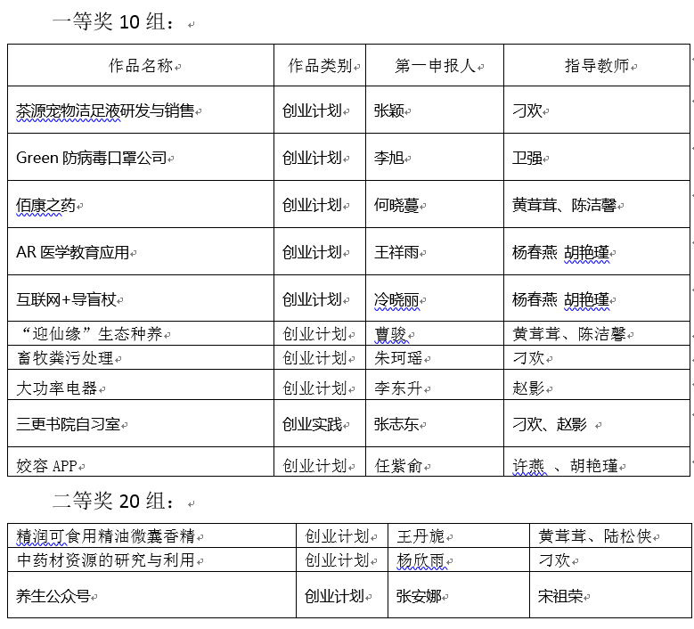
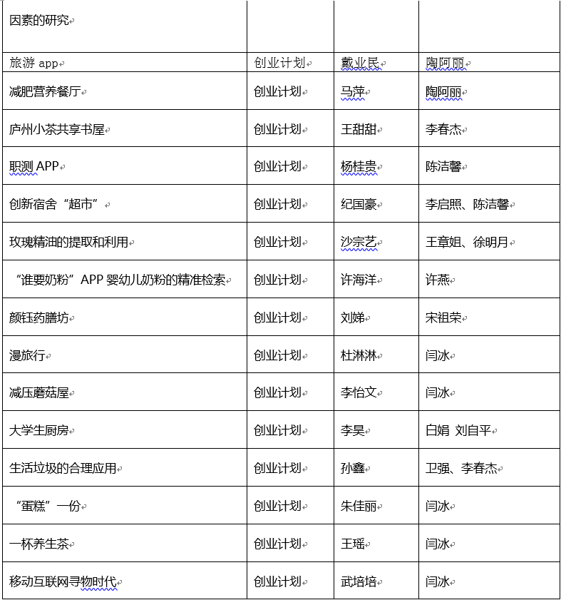
本网讯(通讯员:赵影)药学院高度重视培养在校大学生的创新创业意识。2月,新冠病毒疫情期间,响应党中央停课不停学的号召,药学院在严抓线上教学质量的同时,高度重视学生第二课堂综合素质提高,在全院范围内开展创青春比赛,学工人员各班级内进行广泛宣传,鼓励同学们积极参赛,全体教师参与竞赛指导。药学院院赛参赛人数达300人,共组队50组。通过评委的线上打分综合评定后,遴选出十组参加校级比赛。院赛评选出一等奖、二等奖和三等奖团队。获奖组别分别为:




通过院级比赛,激发了同学们的创新创业热情,开拓了市场视野,增强了实践意识,增长了创业的才干,为后期参加相关比赛打下基础,学院也将进一步鼓励同学们积极参加学科竞赛,参与创业实践锻炼。
(审核:黄德垚 责任编辑:叶文慧)

